[ 超级管理员, 2024-12-03 ]
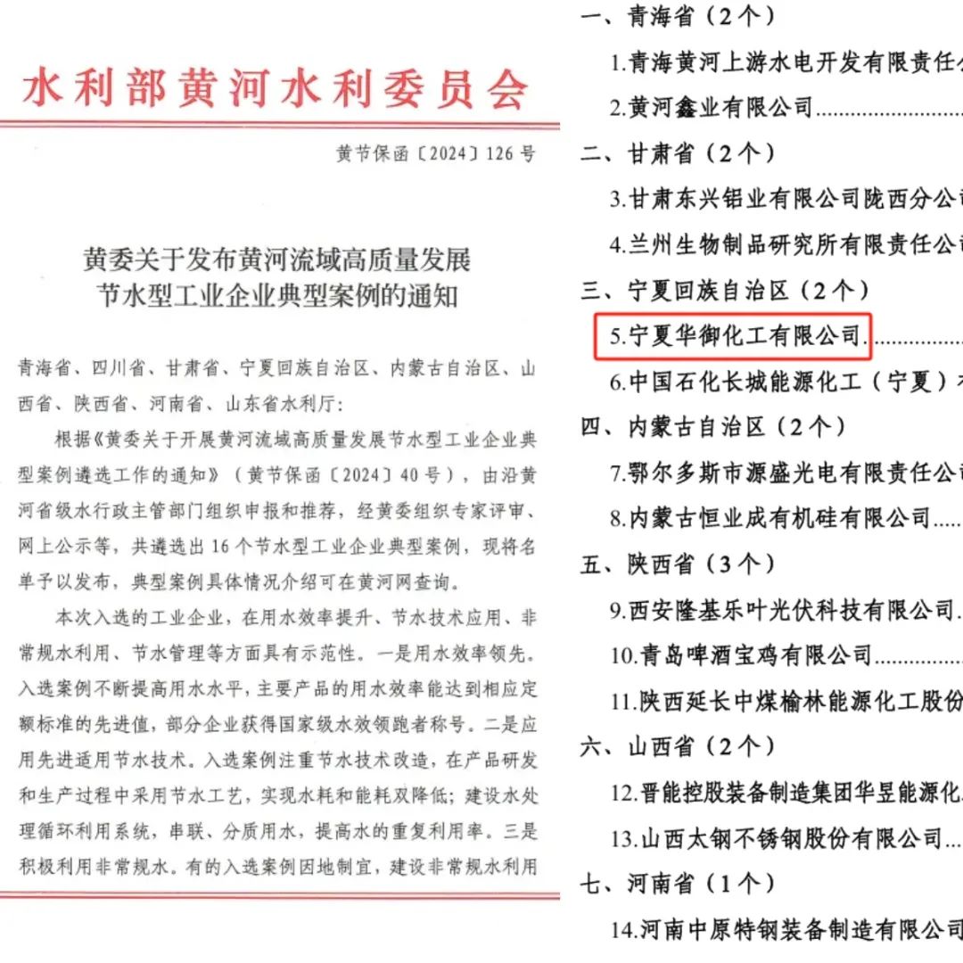
近日,水利部黄河水利委员会发布16个黄河流域高质量发展节水型工业企业典型案例,华御公司成功入选。

习近平总书记在考察宁夏时强调,实施最严格的水资源管理制度,打好黄河“几字弯”攻坚战。作为宁夏自治区节水的典型代表,近年来,华御公司在再生水利用、节水技术应用等方面创新探索,连续荣获自治区节水型企业荣誉称号。华御公司自挖节水潜力,加大节水技术改造,先后实施了“1000吨/天中水回用项目”,申报了“高盐废水物料回收资源化利用技术研究与应用”。2023年又投资1500万元实施了废水资源化综合利用项目,年可回用含盐量较低的废水496000吨,回用氯化钠高盐水79200吨。

项目采用工艺成熟,建设以来设备运行稳定,节水效果显著,不仅实现了公司内部水资源综合化利用,而且改善了循环水的水质,设备结垢减少,减少了取水量以及MVR的运行时间(目前负荷为原负荷的30%),最终实现总排的零排和MVR运行的大幅度降低,有效缓解了企业用水供需矛盾,极大减轻了园区污水处理厂运行压力。

目前,华御化工深度氧化技术的单位处理成本已大幅下降至14.96元/m²,远远低于传统的MVR处理技术。这一显著的成本优势使得深度氧化技术在含有机物高盐水处理领域具有广阔的应用前景。
下一步,公司将继续加大对节水技术领域的研发投入,推动技术的不断创新和升级。进一步提升水的利用效率和降低成本。相信在不久的将来,公司将在节水领域更进一步取得更加辉煌的成就,为行业的绿色发展贡献更多华御力量。